八零图社
首页
最新
热门
排行
首页
最新
热门
排行
自然风光
动漫卡通
美食摄影
科技数码
人物写真
创意设计
壁纸背景
游戏原画
首页
1969电路图
图片详情
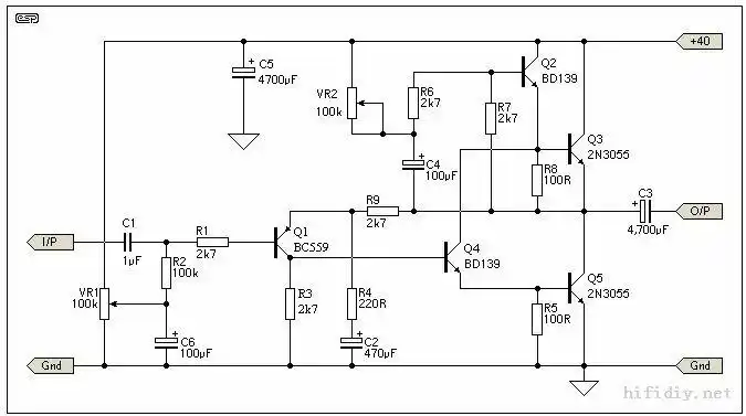
闲的时候想搞个1969,求助电路图!环牛双24v交流
0
浏览
0
喜欢
675x377
尺寸
2026-03-13 09:27:54
上传
查看原图
下载图片
图片链接
缩略图
原图
外链
专题
1969电路图
相关图片
求助1969中点电压接近vcc静态电流为0有图
0
0
关于1969电路图
0
0
请大家来说说1969功放
0
0
pnp1969.gif
0
0
1969小甲新玩法
0
0
从电路结构分析,再探1969好声原因
0
0
双电源供电1969
0
0
什么是1969功放?
0
0
mj11033之jlh1969电路.gif
0
0
diy制作求1969m24v的实用图
0
0
[耳放耳机] 继tpa6120耳放之后,再战1969耳放
0
0
大家探讨jlh1969 ,mini 1969 和hood1969, mosfet 1969四个版本哪个才
0
0
随机推荐
吴磊骑行
0
0
50 磅,一张50镑的钞票
0
0
草帽姐:百万捐款终究抵过谎言无数,40岁抱孙子直播全家其乐融融
0
0
女排冠军惠若琪满血归来女排夺冠独家专访
0
0
b·内外侧半月板下面与胫骨内外侧髁之间;c·股骨髌面与髌骨关节面
0
0
烫发流行水波纹卷发知性浪漫俏皮多种风格look
0
0
海贼王黑白系列套图壁纸 侵删
0
0
出国后回来就长大成金晨了.
0
0
六岁长脸男孩适合什么发型 调皮个性男童短发造型
0
0
大连异形门头设计
0
0
机甲之翼 翅膀 高级 高达 科幻风 赛博朋克风 手绘道具模型
0
0
对于希望好好发展的企业来说,股权结构设计至关重要.
0
0