八零图社
首页
最新
热门
排行
首页
最新
热门
排行
自然风光
动漫卡通
美食摄影
科技数码
人物写真
创意设计
壁纸背景
游戏原画
首页
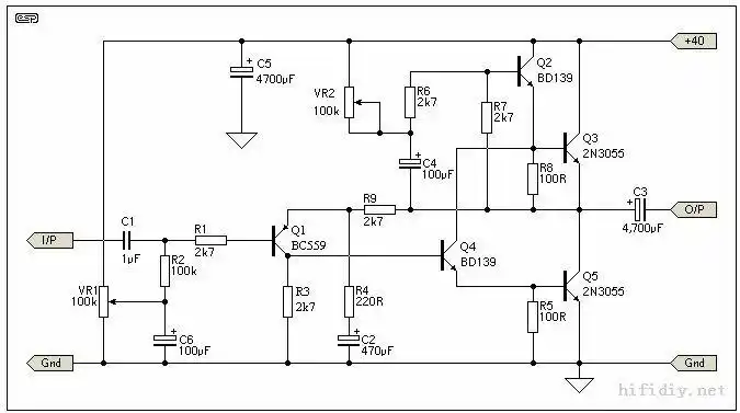
1969电路图
图片详情
pnp1969.gif
0
浏览
0
喜欢
751x551
尺寸
2026-03-13 09:27:53
上传
查看原图
下载图片
图片链接
缩略图
原图
外链
专题
1969电路图
相关图片
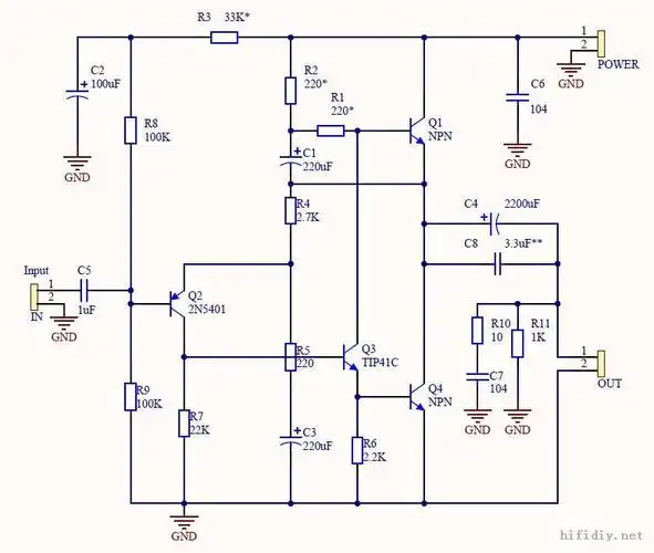
1969电路图.jpg
0
0
闲来无事搭棚个1969小甲实验
0
0
关于1969电路图
0
0
闲的时候想搞个1969,求助电路图!环牛双24v交流
0
0
1969电路_副本.jpg
0
0
jfetboz前级洞洞板图
0
0
求教,hood1969能改成甲乙类吗?
0
0
双电源供电1969
0
0
1969 电路.jpg
0
0
mj11033之jlh1969电路.gif
0
0
diy制作求1969m24v的实用图
0
0
大家探讨jlh1969 ,mini 1969 和hood1969, mosfet 1969四个版本哪个才
0
0
随机推荐
祺鑫/马嘉祺/丁程鑫 - 堆糖,美图壁纸兴趣社区
0
0
99冷酷无情头像合集,女生霸气侧漏99 这组头像真的太适合高冷女神
0
0
snh48妹子穿比基尼身材火辣 躺地任拍
0
0
飞翔的翅膀纹身图片_背部纹身图案
0
0
丑娘张少华病逝1年多了丈夫张惠宝的痴爱让人泪目
0
0
曲线要从侧面去看,如果你能练出蜜桃臀的话,身材的曲_圈子-新氧美容
0
0
女士中短发 #女士中长发发型修饰脸型锁骨发锁骨发发型 女士中
0
0
竞走简笔画图片
0
0
推荐个英剧-圣殿春秋
0
0
小千
0
0
大广赛|一叶子熬夜精华|平面|品牌|凉恋蓝_原创作品-站酷zcool
0
0
我疯了,我病了
0
0