八零图社
首页
最新
热门
排行
首页
最新
热门
排行
自然风光
动漫卡通
美食摄影
科技数码
人物写真
创意设计
壁纸背景
游戏原画
首页
交流电源电路图
图片详情
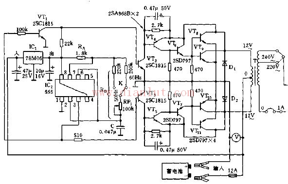
直流12v-交流220v逆变电源电路
0
浏览
0
喜欢
592x379
尺寸
2026-03-13 08:53:56
上传
查看原图
下载图片
图片链接
缩略图
原图
外链
专题
交流电源电路图
相关图片
1整流电路6969整流电路连接于系统交流供电电源后,包括一个三抽头
0
0
1000w自动调压交流稳压电源电路
0
0
220v交流降为12v直流再降为5v作为三个供电电源
0
0
全自动交流稳压电源电路
0
0
成都忠源电子揭秘30w,12v输出开关电源电路图
0
0
交流稳压器 三-其他电源电路图-电子产品世界
0
0
图3-6是一款单色显示器低压电源部分电路,交流220v市电经电源变压器t
0
0
交流电源供电的大电流led驱动电路
0
0
简易交流稳压电源电路
0
0
交流220v转直流600v开关电源电路图
0
0
晶闸管控制的交流稳压电源电路之一
0
0
输出电压可调及固定的实用稳压电源电路图
0
0
随机推荐
> 森碟短裙长元气写真(6/6)
0
0
瘤尾守宫守宫蜥蜴为什么叫守宫宠物界新宠
0
0
修罗
0
0
iphonedock超好用透明背景78
0
0
好心态 好人生_李子琳 黄亚男小说_书桑阅读
0
0
心动挑战之无欲无求 红尘风起,欲念袭来, 我却无欲无求,静心凝望天外.
0
0
向lsp敬礼 熊猫头表情包_公众_il_li
0
0
推哥- 堆糖,美图壁纸兴趣社区
0
0
高清武警天津指挥学院强军战歌唱响校园6
0
0
桂纶镁穿白衣清纯亮相 称与男友好久无心动感觉
0
0
邓紫棋穿黑色泳装,丰腴爆满,差点"撑爆"
0
0
蒋欣桌面壁纸高清写真图片
0
0