八零图社
首页
最新
热门
排行
首页
最新
热门
排行
自然风光
动漫卡通
美食摄影
科技数码
人物写真
创意设计
壁纸背景
游戏原画
首页
c语言流程图选择结构
图片详情
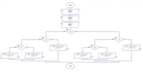
c语言程序设计第四次作业选择结构2
0
浏览
0
喜欢
1545x881
尺寸
2026-03-13 08:15:30
上传
查看原图
下载图片
图片链接
缩略图
原图
外链
专题
c语言流程图选择结构
相关图片
c语言程序流程设计之选择程序流程设计(12) | 码农家园
0
0
流程图——选择结构ppt
0
0
c语言关系运算符及其用法
0
0
流程图——选择结构ppt
0
0
c语言程序设计第三次作业选择结构1
0
0
多重if选择结构流程图:}//代码块3}else{//代码块2}else if(条件2)
0
0
c语言程序设计游戏五子棋
0
0
c语言编程学习选择结构之 if 条件语句
0
0
c语言程序设计第四次作业——选择结构(2)
0
0
c语言程序设计第三次作业——选择结构(1)
0
0
c语言写出这段程序的流程图,谢谢
0
0
c语言程序设计第三次作业——选择结构(1)
0
0
随机推荐
黑白鹰
0
0
资料图片:李槐龙写真(6)
0
0
韩红的母亲雍西:女儿52岁仍未婚单身,让她纠结心痛_演出_北京_韩德江
0
0
2.3 西安- 兴庆宫公园
0
0
09:杨钰莹
0
0
莲花纹瓦当
0
0
方塔园冬日,硕果累累,色彩斑斓~_果实
0
0
博君一肖肖战王一博壁纸
0
0
现一字肩褶皱抹胸裙礼服气质收腰显瘦包臀吊带连衣裙
0
0
小和尚微信头像05可爱上线 亲们,是不是觉得微信头像太千篇一律了?
0
0
高腰松紧腰牛仔短裤女夏时尚韩范潮弹力修身显瘦哈伦裤学生裤热裤
0
0
老照片:黄鹤楼美轮美奂,史上最早的西藏牦牛照片
0
0