八零图社
首页
最新
热门
排行
首页
最新
热门
排行
自然风光
动漫卡通
美食摄影
科技数码
人物写真
创意设计
壁纸背景
游戏原画
首页
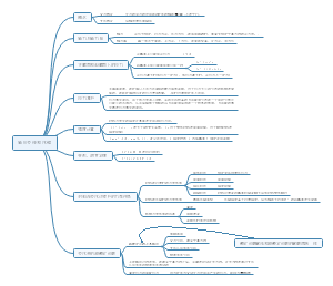
材料力学思维导图
图片详情
思维导图社区-搜索思维导图-材料力学
0
浏览
0
喜欢
300x258
尺寸
2026-03-13 08:09:31
上传
查看原图
下载图片
图片链接
缩略图
原图
外链
专题
材料力学思维导图
相关图片
材料力学第五章弯曲内力思维导图
0
0
思维导图社区-搜索思维导图-材料力学
0
0
材料力学思维导图
0
0
思维导图社区-搜索思维导图-材料力学
0
0
材料力学思维导图
0
0
材料力学i(第六版-刘鸿文主编)思维导图_材料力学思维导图-csdn博客
0
0
力学知识结构图
0
0
思维导图社区-搜索思维导图-材料力学
0
0
《材料力学》读书笔记1 - 知乎
0
0
材料力学i(第六版-刘鸿文主编)思维导图_材料力学思维导图-csdn博客
0
0
第七章力思维导图各节
0
0
材料力学总复习答案ppt
0
0
随机推荐
女性时尚主题杂志排版设计模板requise–magazinetemplate
0
0
最火的短发发型图片(最近很火的剪短发)(10)
0
0
十大天才题材电视剧
0
0
三国杀十常侍技能解析(下)
0
0
然而,与她的美貌不太对应的是,林韦君的私生活可算得上是一言难尽.
0
0
blackpink引起印度网友不满后韩国歌迷也吐槽她们的服装搭配
0
0
em>好孩子 /em> em>goodbaby /em>
0
0
小丑 杰昆菲尼克斯
0
0
厂家直销芝麻黑654石材芝麻灰火烧板路牙石人造石大理石台面异30
0
0
逗逼 头像
0
0
个性星座壁纸26
0
0
幼儿园画一桌美食简笔画
0
0