八零图社
首页
最新
热门
排行
首页
最新
热门
排行
自然风光
动漫卡通
美食摄影
科技数码
人物写真
创意设计
壁纸背景
游戏原画
首页
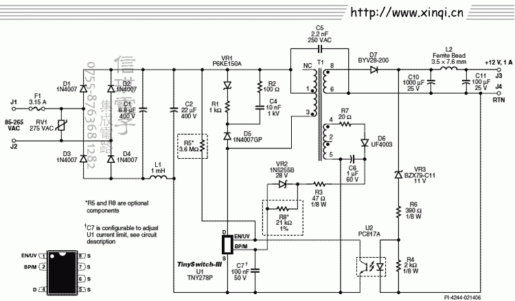
tny277电源电路图
图片详情
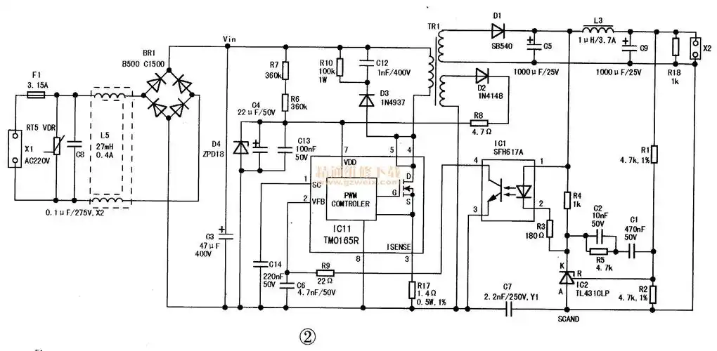
开关电源分为这几部分电路,维修其实并不难,tny278电路图引脚图
0
浏览
0
喜欢
580x326
尺寸
2026-03-14 03:29:24
上传
查看原图
下载图片
图片链接
缩略图
原图
外链
专题
tny277电源电路图
相关图片
tny277设计15v1a输出的开关电源,能正常工作,在6w以上输出的时候哪里
0
0
tny277电路图
0
0
基于tny279的大功率led驱动电源电路设计_电源技术
0
0
tny275pn电路图
0
0
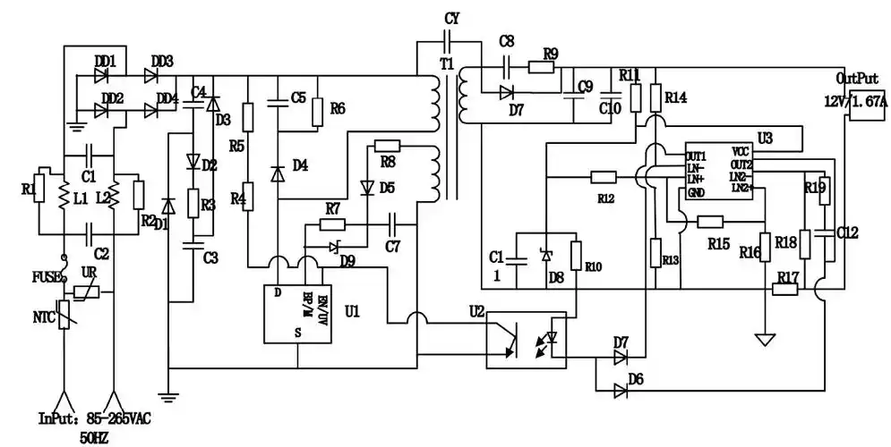
基于tny277p的3路输出开关电源的设计
0
0
集成电路(ic) tny277pn tinyswitch-iii 高效离线式开关电源主芯片
0
0
基于tny275pn芯片实现反激式低成本高效率驱动电源电路的设计
0
0
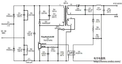
液晶电视易损集成电路----tm0xxxr,tny277
0
0
液晶电视易损集成电路----tm0xxxr,tny277
0
0
各位版主帮忙看看top227y电源(附图)
0
0
70w19v输出开关电源电路
0
0
用于工业控制的125w电源电路设计
0
0
随机推荐
cki&#;160)的机械作品欣赏 -cg猫-惠州影视动画制作科幻,科技红宇love
0
0
斗罗大陆壁纸唐三小舞
0
0
欧美风辣妹性感大圆领高腰短款腰部绑绳长袖t恤女低领修身上衣 - 17网
0
0
蒋雯丽晚节不保包养门事件升级她丈夫顾长卫的极度愤怒
0
0
萱草花-你好李焕英插曲双手简谱预览1
0
0
另类小丑面具男生头像 个性吓人图片大全
0
0
前妻张娣被冯小刚辜负,把位子留给徐帆,这才是聪明女人!
0
0
露娜所有皮肤优化后美爆了,永曜之星皮肤下的哮天犬可以出来溜达
0
0
暴富壁纸
0
0
尊龙年轻时的绝世容颜让人直呼是亚洲洲草贵族气质也是绝了
0
0
一辆军用运输车正在通过难度系数较大的交叉轨道桥项目.
0
0
天官赐福 百无禁忌——谢怜
0
0