八零图社
首页
最新
热门
排行
首页
最新
热门
排行
自然风光
动漫卡通
美食摄影
科技数码
人物写真
创意设计
壁纸背景
游戏原画
首页
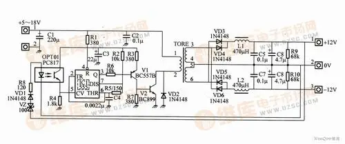
80v转12v转换器电路图
图片详情
5v转12v升压电路 相关阅读
0
浏览
0
喜欢
848x598
尺寸
2026-03-13 09:19:21
上传
查看原图
下载图片
图片链接
缩略图
原图
外链
专题
80v转12v转换器电路图
相关图片
电动车电源转换器电路图
0
0
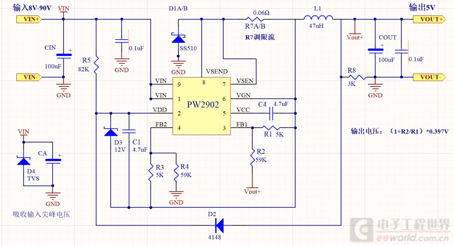
80v转15v,80v转12v,80v转5v降压芯片电路选型
0
0
48v转12v转换器电路图(五款48v转12v转换器电路原理图详解)
0
0
> 12v转5v电路图相关主题 你可能喜欢 电流电压转换器 12v电源电路图
0
0
5v转12v升压电路图
0
0
sl3038降压恒压 宽电压150v耐压 80v降压5v2a 60v降压12v
0
0
直流电压转换器原理电路图
0
0
【转来的】12v转换器改可调电源(10a)
0
0
已量产的电动车48120v转12v10adcdc转换器原理图
0
0
3v电路图: 12v输入电压,输出3.3v,带输出短路保护功能,最大电流2a
0
0
12v变换器电路图
0
0
80v转5v1a/85v转12v1a电动车载降压芯片
0
0
随机推荐
暗黑系悲伤壁纸-比悲伤更悲伤的是空欢喜
0
0
杨洋请一直这样板寸下去好么?第一张眼里有星星啊!
0
0
咖啡王子1号店
0
0
视频| 舞研名师"云"课堂之王玫教授 & 王伟教授
0
0
魔兽世界8.1:真香!血精灵传承护甲任务开启,阿强终于有台词了
0
0
殷桃漂亮丰腴你的女神
0
0
杨鸣曾说:我是辽宁主帅,主要负责帅!今夜,他以主教练身份夺冠
0
0
韩国人男人青年成人面试活动西装对话办公室商业场所自信图片素材
0
0
唯美治愈插画壁纸,那个宁静的夏天,那片风景
0
0
磁乐贴 中国地图 幼儿图书 早教书 智力开发 儿童书籍李静 责任编辑
0
0
图集鲁能青训球员张驰攻入制胜球山东泰山10战胜天津津门虎
0
0
赖雨濛时尚大片曝光 诠释幻想少女的奇妙世界
0
0