八零图社
首页
最新
热门
排行
首页
最新
热门
排行
自然风光
动漫卡通
美食摄影
科技数码
人物写真
创意设计
壁纸背景
游戏原画
首页
21v充电器电路图
图片详情
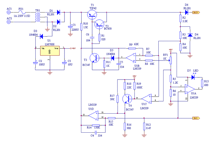
联想电源适配器改21v锂电充电器
0
浏览
0
喜欢
1229x691
尺寸
2026-03-13 09:45:31
上传
查看原图
下载图片
图片链接
缩略图
原图
外链
专题
21v充电器电路图
相关图片
三段式充电器原理图
0
0
一颗小型5v充电器,里面电路相单简单,搞懂原理图自已可以制作
0
0
我想做一个手机充电器.谁给我一个电路图呀.
0
0
电动自行车佳腾充电器电路图二
0
0
车载手机充电器电路
0
0
澳柯玛电动车充电器电路图
0
0
常见的电动车充电器电路图汇集
0
0
12v电池充电器电路图
0
0
5v充电器电路图
0
0
cl1858 21v1.5a充电原理图
0
0
手机usb充电器制作电路图
0
0
铅酸蓄电池充电器电路原理图如下
0
0
随机推荐
短发烫发图片小卷洋气,最潮短发烫发简直不要太好看_发型造型_宝妈
0
0
花妃心物 超薄蕾丝大胸显小收副乳上托聚拢性感内衣大码文胸
0
0
岁月无情.同学有情.让我们经常沟通.保持联系.共度快乐美好世光!
0
0
舒畅直播间卫生巾##年轻实力我定义
0
0
走路的正确姿势攻略照着学就行了
0
0
用于空调的 1hp r410a 制冷压缩机旋转压缩机
0
0
绿茶瓶盖 (作者:刘大师)
0
0
初衷时尚教主苏芒的芭莎慈善夜
0
0
闺蜜头像 #可爱头像女卡通呆萌 #头像控 #头像女 #头像 - 兑趑
0
0
我这一生 (女声版)李冰 关注紫冰燕妮2020-5-15 22:52来自手机酷狗
0
0
刘诗诗以她的美丽和迷人魅力令人惊艳.
0
0
阔太胡静近照,乔装打扮出席某颁奖盛典
0
0