八零图社
首页
最新
热门
排行
首页
最新
热门
排行
自然风光
动漫卡通
美食摄影
科技数码
人物写真
创意设计
壁纸背景
游戏原画
首页
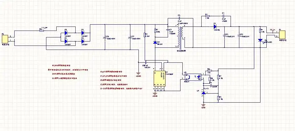
tny286电源电路图
图片详情
tny264开关电源的应用电路设计
0
浏览
0
喜欢
400x260
尺寸
2026-03-14 03:28:39
上传
查看原图
下载图片
图片链接
缩略图
原图
外链
专题
tny286电源电路图
相关图片
所有分类 工程科技 信息与通信 双极性正负12v输出稳压电源 这个电路
0
0
设计了一个开关电源 采用tny276 输入220 输出 5v 1a 12v 0.
0
0
这个是tny286的设计,稳压管反馈电路求解-综合电源技术-世纪电源网
0
0
tny264开关电源电路图设计与应用
0
0
正负5v,正负12v输出开关电源电路
0
0
海信电视电路图(海信led液晶电视电源电路分析与维修)
0
0
5v,1a开关电源制作
0
0
tny276pn 电路图
0
0
18w(80v150ma) led 应用方案-电源原理图
0
0
开关电源应用电路常见开关电源电路设计汇总八款模拟电路设计原理图
0
0
海信电视电路图(海信led液晶电视电源电路分析与维修)
0
0
【图】供应tny264pn代理power_pcb电路板_列表网
0
0
随机推荐
照片中奥莉脸色苍白,面容憔悴,盖着棉服昏昏欲睡地样子让人看了不由
0
0
英老太成为首位吉尼斯纪录"世界最丑女"
0
0
8159元买的dr钻戒回收多少钱
0
0
"加急信息"三定范围中5x10,"陈邦腾达"24组中肚中!
0
0
大喜信息简谱
0
0
间谍过家家动漫头像可爱小女孩头像
0
0
绿色系小清新护眼高清桌面壁纸
0
0
艾克斯奥特曼的不同形态,都是有什么超越之束的力量
0
0
捷德奥特曼壁纸第六弹:捷德终极形态 眼角滚动的泪水又算什么?
0
0
奥特曼:神秘四奥之下第一人!赛罗新形态—究极赛罗闪耀型
0
0
宋亚轩 cr.logo - 堆糖,美图壁纸兴趣社区
0
0
航拍深圳大运中心体育馆全景,从2018年到2021年分享
0
0