八零图社
首页
最新
热门
排行
首页
最新
热门
排行
自然风光
动漫卡通
美食摄影
科技数码
人物写真
创意设计
壁纸背景
游戏原画
首页
业务流程图案例
图片详情
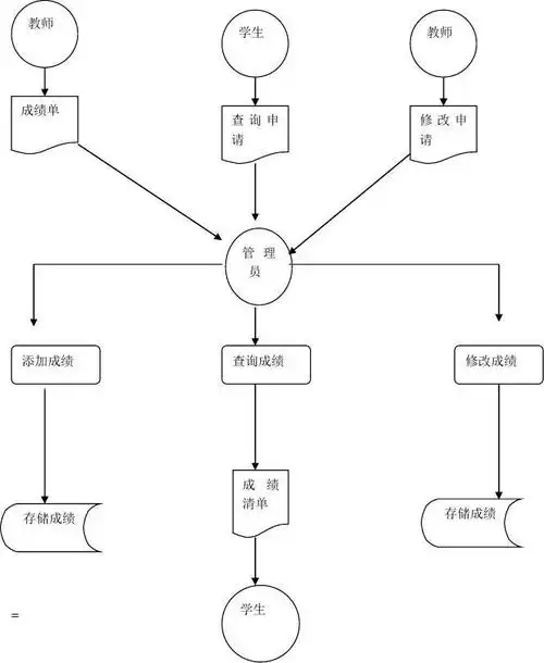
面导航业务流程图方案三
0
浏览
0
喜欢
1354x655
尺寸
2026-03-13 03:09:25
上传
查看原图
下载图片
图片链接
缩略图
原图
外链
专题
业务流程图案例
相关图片
业务流程
0
0
业务流程图2
0
0
销售业务流程图doc
0
0
供应链管理流程 华为供应链管理 沃尔玛供应链管理 管理信息系统案例
0
0
公司业务流程图
0
0
公司业务流程图doc
0
0
流程图
0
0
销售业务流程图
0
0
bpm业务流程管理销售业务流程图doc
0
0
无忧文档 所有分类 erp总体流程图 部分公司业务流程案例 erp bom
0
0
外卖业务流程图.png
0
0
公司业务流程图doc
0
0
随机推荐
哪种波波头显年轻 波波头短发瞬间减龄
0
0
给你们带来了斗罗大陆的超酷教程~想学画唐三 - 抖音
0
0
撩男朋友的猫咪搞笑表情包30张
0
0
吐司面包
0
0
漫画墙纸动漫二次元死神漫画墙贴日系黑白打印男生卧室背景墙壁纸
0
0
张韶涵绯闻男友据了解,张韶涵于1982年1月19日出生在中国台湾省桃源县
0
0
脚踝蝴蝶翅膀纹身图案
0
0
年轻时的李嘉欣,清纯美女,就连哭都那么美
0
0
手把手教你快速提取图片文字30秒就可以学会非常实用
0
0
手绘古风仙女头像 让人惊艳的唯美女头像图片超仙手绘精致_女生动漫
0
0
现代简约室内背景墙设计图
0
0
图解脚底按摩疗法(大量附图及漫画图——)1版1印4000册
0
0