八零图社
首页
最新
热门
排行
首页
最新
热门
排行
自然风光
动漫卡通
美食摄影
科技数码
人物写真
创意设计
壁纸背景
游戏原画
首页
通告格式模板有格子
图片详情
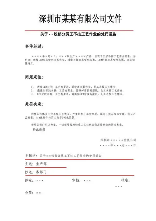
处罚通告模板
0
浏览
0
喜欢
920x1302
尺寸
2026-03-13 18:09:56
上传
查看原图
下载图片
图片链接
缩略图
原图
外链
专题
通告格式模板有格子
相关图片
车间禁止抽烟的通告docx
0
0
通告公文格式.docx
0
0
元旦放假通知(标准格式)
0
0
参加活动的通告doc
0
0
放假通告格式模板
0
0
通告长署名公文格式docx4页
0
0
通知类公文格式
0
0
通知类公文格式
0
0
关于xx公司xx的通知公告模板
0
0
员工打架处罚通告
0
0
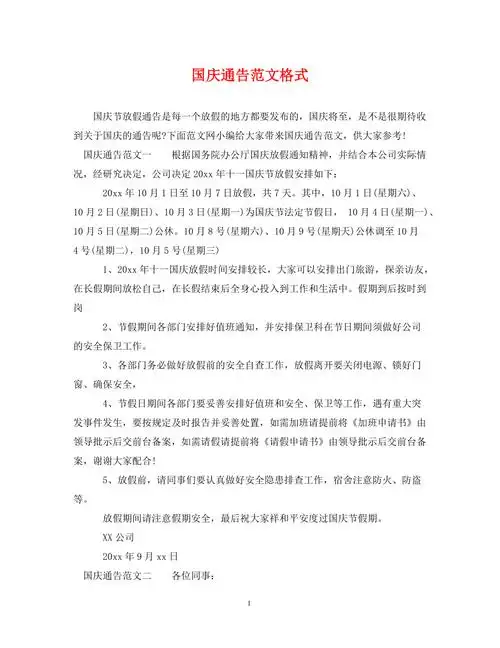
国庆通告范文格式
0
0
关于增补宋俊骋等同志为商会副会长段升弟等同志为商会理事的通知
0
0
随机推荐
李丽芬图片大全_李丽芬生活照_明星专区_橘子娱乐
0
0
4款创意足球与篮球标志矢量素材_体育运动_懒人图库
0
0
网友曝光容祖儿多年前演唱会照片,胸部位置只有一块布,身材性感火辣开
0
0
秦始皇,下次继续_纹身图案手稿图片_孙聚林的纹身作品集
0
0
《快乐大本营》播出
0
0
给女朋友拍的照片
0
0
比个耶70q版动漫人物彩铅手绘教程儿童画
0
0
男发别乱剪,就选这4种,想不帅都难
0
0
电影《蔡李佛》女主角王佳音春日写真(图)
0
0
李易峰,张艺兴,杨洋,蔡徐坤,范丞丞,黄景瑜,吴世勋,孟美岐,钟汉良
0
0
姜潮
0
0
王者荣耀杨戬高清壁纸
0
0