八零图社
首页
最新
热门
排行
首页
最新
热门
排行
自然风光
动漫卡通
美食摄影
科技数码
人物写真
创意设计
壁纸背景
游戏原画
首页
排序算法流程图
图片详情
算法流程图
0
浏览
0
喜欢
1064x2007
尺寸
2026-03-14 10:18:26
上传
查看原图
下载图片
图片链接
缩略图
原图
外链
专题
排序算法流程图
相关图片
几种排序算法流程图pdf
0
0
c语言排序方法——冒泡排序详解!你学会了吗?
0
0
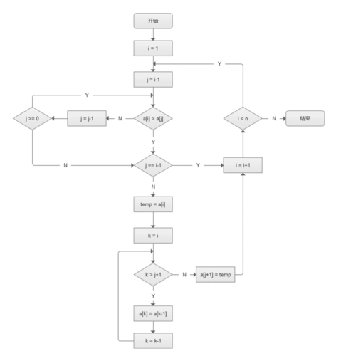
插入排序流程图
0
0
排序算法——快速排序(图解 代码)
0
0
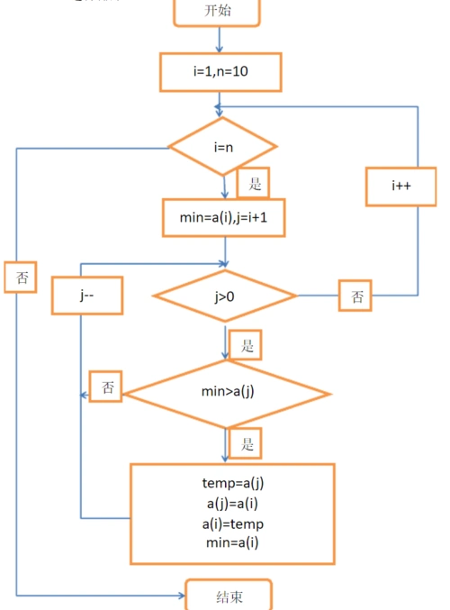
有许多排序算法,图是冒泡排序的流程图.
0
0
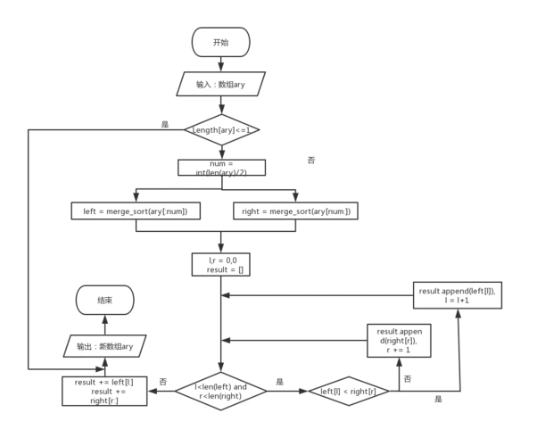
流程图: 6. 归并排序 归并排序主要是二路归并排序.
0
0
c 算法基础(1)--选择排序详细讲解
0
0
核心算法流程图
0
0
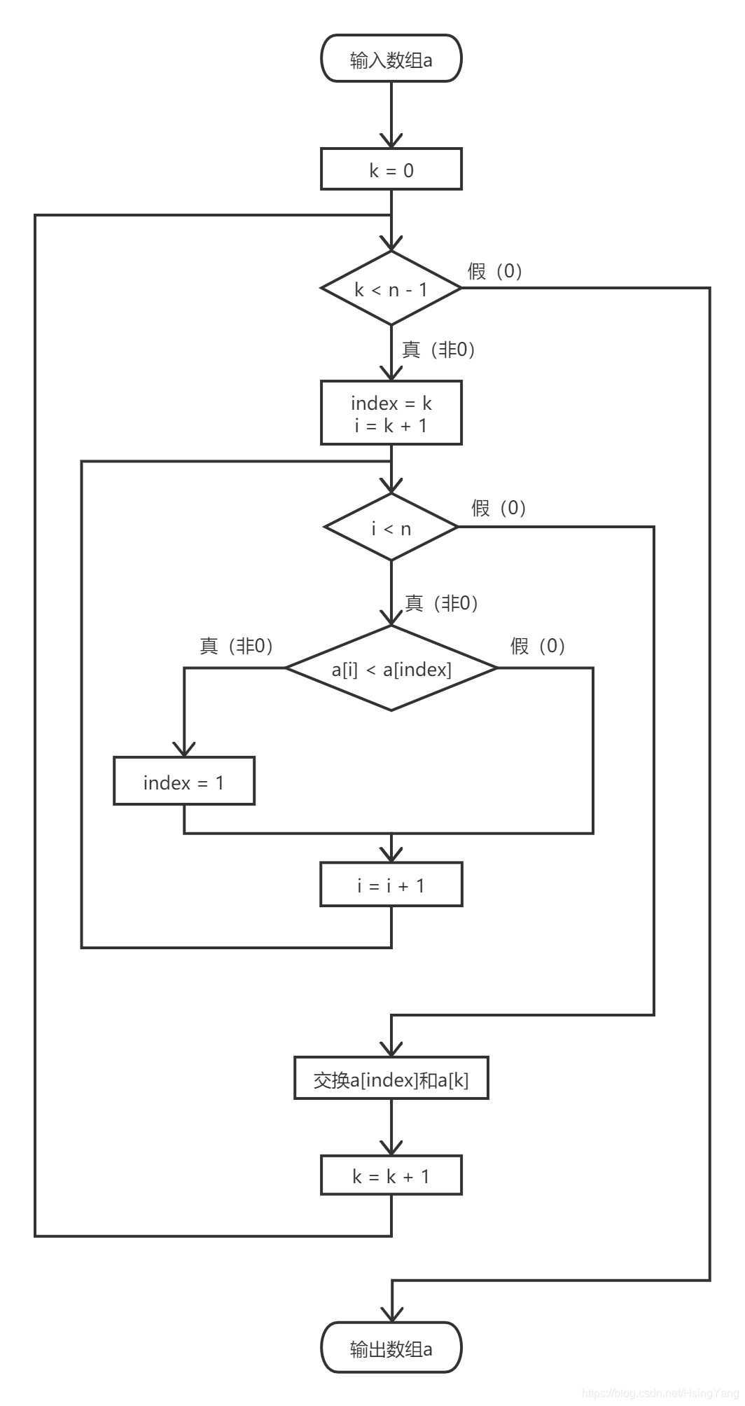
选择排序算法实现流程图
0
0
几个简单排序算法流程图
0
0
数据结构与算法学习笔记-排序算法
0
0
冒泡排序流程图
0
0
随机推荐
angelababy短发造型撞脸郭采洁网友直言不好看
0
0
『擎天柱6号』定期寿险值得买吗?
0
0
远程打击cadexdefence狙击步枪美图
0
0
许勇篆刻《闲章两方-见贤思齐》九叠文两方 精品盒装 博悦艺术
0
0
室内大气梦幻婚礼粉红色少女系
0
0
男生短发精神帅气发型复古锅盖头摆脱大叔味
0
0
戏水中孩子们的欢笑
0
0
79exolexo79
0
0
清新图文插画干饭人手机壁纸
0
0
忘羡大婚.
0
0
小欢喜2之后来的他们
0
0
ktv里有喝洋酒的但为什么没人喝白酒
0
0