八零图社
首页
最新
热门
排行
首页
最新
热门
排行
自然风光
动漫卡通
美食摄影
科技数码
人物写真
创意设计
壁纸背景
游戏原画
首页
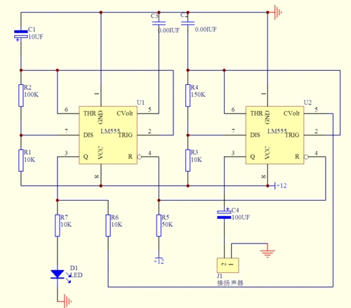
五种基本电路图
图片详情
运算电路的基本定义和运算电路经典基本电路图
0
浏览
0
喜欢
1231x879
尺寸
2026-03-12 15:25:47
上传
查看原图
下载图片
图片链接
缩略图
原图
外链
专题
五种基本电路图
相关图片
中国工控 |电工实操考核中,最经典的7张电路图(高清收藏版)
0
0
双庆中学电路图复习专题答案ppt
0
0
555报警电路原理图
0
0
电路图
0
0
家庭电路组成示意图
0
0
家庭电路学案
0
0
电路图看不懂?
0
0
电工实训项目教程09-2三相异步电动机的正反转控制线路ppt
0
0
我想做一个以5 伏电压为基准的电路板,电压高于5伏时12伏继电器工作
0
0
五路闪烁灯串电路(4)
0
0
给实物图画电路图!急
0
0
5v1a开关电源的电路图
0
0
随机推荐
抗癌的"尹能健"三叶青粉疗效显著,道一道机理与真相
0
0
加热玻璃的单个图标.
0
0
布偶猫宝宝七只都健康
0
0
70岁老太太烫发发型,70岁老太太短发发型-图片大观-奇异网
0
0
送老公的生日蛋糕.此生不负相遇,未来继续同行00 #老公生日 - 抖音
0
0
cos正片#怪盗基德cos
0
0
八一期间威宁县兔街镇召开退役军人座谈会
0
0
梁静茹的《问》歌词与简谱
0
0
中戏96班到底有多强:章子怡,秦海璐,袁泉,梅婷,刘烨,秦昊
0
0
手写决战中考中考艺术字
0
0
陕西省一个县,人口超40万,因为一条河而得名!_旬阳县
0
0
说了再见原谱来自钢琴先生 标音出自大象腿钢琴谱,# - 抖音
0
0