八零图社
首页
最新
热门
排行
首页
最新
热门
排行
自然风光
动漫卡通
美食摄影
科技数码
人物写真
创意设计
壁纸背景
游戏原画
首页
五年级上册数学知识点
图片详情
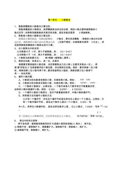
新人教版五年级上册数学必背知识点2页
0
浏览
0
喜欢
920x1302
尺寸
2026-03-12 21:25:52
上传
查看原图
下载图片
图片链接
缩略图
原图
外链
专题
五年级上册数学知识点
相关图片
小学五年级数学上册要点
0
0
数学五年级上册总复习概要
0
0
五年级上册数学必会知识点:积的变化规律,商的变化规律#小学数 - 抖音
0
0
新人教版小学五年级数学上册各单元知识点归纳
0
0
人教版小学五年级数学上册知识点归纳总结(共11页)_第1页
0
0
五年级数学上册知识点整理
0
0
小学五年级数学上册期末复习知识点归纳
0
0
北师大版五年级数学上册总复习-知识点整理_第1页
0
0
五年级上数学知识清单.docx
0
0
北师大五年级上册数学知识结构图
0
0
北师大版五年级数学上册总复习知识点整理
0
0
最新人教版小学五年级上册数学期末总复习知识点归纳.pdf 10页
0
0
随机推荐
小编抽烟,就是从看完《地狱神探》 为此还买了zippo,可惜的是一次也没
0
0
孕妇疥疮初期腹部皮肤症状图片
0
0
马嘉祺衬衫领带造型##马嘉祺晒特工风随拍
0
0
华为mate40系列海报设计
0
0
秀禾服男新郎中式礼服结婚服装男士红色秀和中式男装结婚古装
0
0
已售吴东六尺旭日东升著名易经风水画家
0
0
女生光脚穿高跟鞋性感吗
0
0
雨中奔跑 #假如爱有天意 #孙艺珍
0
0
"隐秘"后国产剧再出惊喜,《二十不惑》破收视,网友:太上头了
0
0
布朗熊和可妮兔的恋爱日常
0
0
水貂绒小姐姐毛衣粉色 110码建议身高90-100cm
0
0
防弹少年团bts闵玧其
0
0