八零图社
首页
最新
热门
排行
首页
最新
热门
排行
自然风光
动漫卡通
美食摄影
科技数码
人物写真
创意设计
壁纸背景
游戏原画
首页
论文格式示范
图片详情
论文格式范文
0
浏览
0
喜欢
920x1302
尺寸
2026-03-12 20:43:30
上传
查看原图
下载图片
图片链接
缩略图
原图
外链
专题
论文格式示范
相关图片
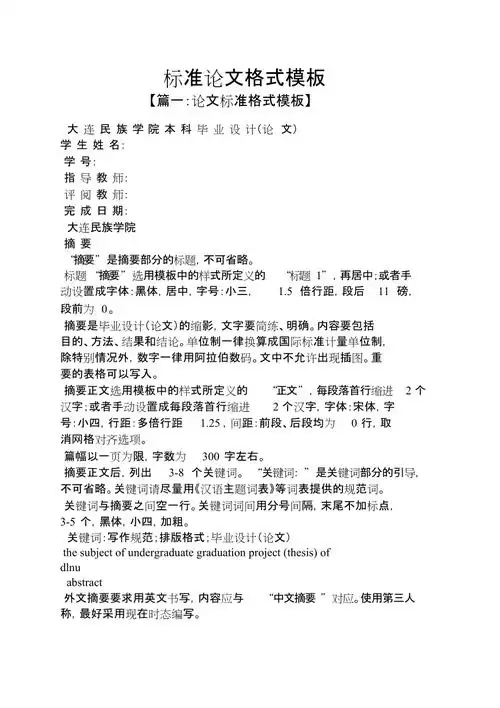
标准论文格式模板共9页
0
0
毕业论文通用格式.1.页面设置 (1)页眉 字号字体:小五号 - 抖音
0
0
毕业论文格式-上海医疗器械高等专科学校教务处.doc
0
0
论文格式范文
0
0
标准论文格式参考
0
0
论文格式示范
0
0
发表论文标准格式参考
0
0
本科毕业设计论文正文格式模板
0
0
毕业设计论文版面格式.doc
0
0
论文格式示范cnki.doc
0
0
2020毕业论文编排格式.doc
0
0
论文格式模板
0
0
随机推荐
【时代少年团】全员ks更新好多壁纸《爱到1440》心动碎片和你分享不止
0
0
吓人派出所大白天走进一个戴手铐的孩子
0
0
白色高腰雪纺短裤女夏季新款学生宽松大码西装休闲显瘦阔腿a字裤
0
0
最新夏日暖心的早上好祝福语图片带字 有创意的清晨早安问候祝福语
0
0
动漫女孩转头注视gif动图_动态图_表情包下载_soogif
0
0
纹理背景图片
0
0
狼尾假发女短g发全头套式整顶2023年新款时尚化疗后女士光头专用
0
0
落实"一岗双责",强化责任担当
0
0
而卖腐剧的目标观众,也非常明确,即使这类电视剧本身的质量并不好,但
0
0
服装标志配饰胸章肩牌简章新式弧形肩章魔术贴臂章肩牌套筒金一拐2星
0
0
一步步教你画宫崎骏动画人物【波妞】简笔画 之前发过宫崎骏动画人物
0
0
《东宫》李承鄞大婚 - 堆糖,美图壁纸兴趣社区
0
0