八零图社
首页
最新
热门
排行
首页
最新
热门
排行
自然风光
动漫卡通
美食摄影
科技数码
人物写真
创意设计
壁纸背景
游戏原画
首页
宣传片文案
图片详情
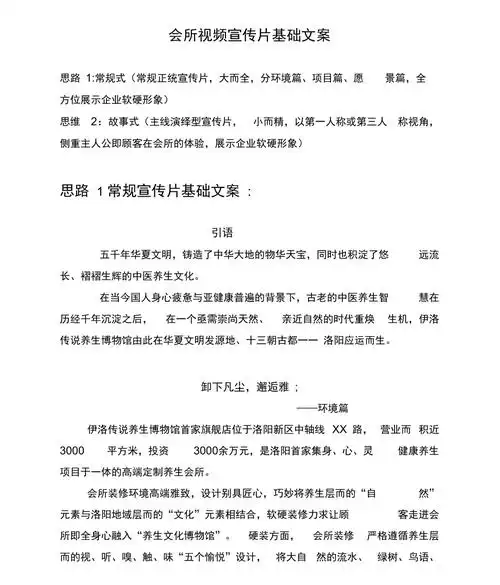
会所宣传片文案
0
浏览
0
喜欢
920x1077
尺寸
2026-03-14 12:21:17
上传
查看原图
下载图片
图片链接
缩略图
原图
外链
专题
宣传片文案
相关图片
宣传片文案1
0
0
企业宣传片文案范文.docx 10页
0
0
会所宣传片文案
0
0
企业宣传片解说词汇报片文案宣传片文案分镜头脚本剧本纪录片文案
0
0
宣传片文案怎么写宣传片文案范文
0
0
崛起集团宣传片文案
0
0
印象西湖宣传片文案方案一
0
0
达利园宣传片文案2doc2页
0
0
怀化旅游宣传片文案
0
0
一部好的企业宣传片文案策划会骗人
0
0
xx卫视宣传片文案.docx 6页
0
0
【万能】企业宣传片文案模版601598到就是 xx集团宣传片思路
0
0
随机推荐
男生头像|暗黑系帅酷动漫男生头像 - 男生酷帅头像 - 实验室设备网
0
0
alanwalker
0
0
刘耀文雨天撑伞live图##刘耀文连帽卫衣六宫格
0
0
副栉龙简笔画简单画法步骤图解教程及图片大全
0
0
粉色小清新可爱高清手机壁纸
0
0
谁知道我下巴上和脸颊边上那块黑色得斑是什么!是痘痘消退以后有的!
0
0
陈明一快乐老家中唱
0
0
曾国藩:勤能补拙的代言人,去世前五天的时间安排,让世人脸红
0
0
活动会议会展促销用立体字泡沫字芙蓉字雪弗板字金属字
0
0
大花绿骨灰坛
0
0
插画 眼睛画师:donglu
0
0
天欣泰 血栓心脉宁片 0.4g*12片*2板(薄膜衣片)
0
0