八零图社
首页
最新
热门
排行
首页
最新
热门
排行
自然风光
动漫卡通
美食摄影
科技数码
人物写真
创意设计
壁纸背景
游戏原画
首页
雄鹰logo
图片详情
雄鹰logo设计矢量素材
0
浏览
0
喜欢
1000x707
尺寸
2026-03-11 22:11:39
上传
查看原图
下载图片
图片链接
缩略图
原图
外链
专题
雄鹰logo
相关图片
收藏 关键词:雄鹰标志设计图片下载,雄鹰标志设计矢量图片,老鹰logo
0
0
雄鹰
0
0
雄鹰铝业 铸造愿景
0
0
40共享分举报收藏立即下载关 键 词:精美雄鹰标志 矢量素材 雄鹰logo
0
0
黑白雄鹰标志设计矢量
0
0
雄鹰-看logo网
0
0
关键词:精美的雄鹰标志大全矢量素材雄鹰logo雄鹰老鹰雄鹰标志雄鹰
0
0
雄鹰队 由 logo09 上传
0
0
雄鹰展翅
0
0
雄鹰logo图片
0
0
雄鹰logo设计矢量素材
0
0
雄鹰logo
0
0
随机推荐
习近平出席金砖国家同南美国家领导人对话会
0
0
届时会在cctv频道直播,家里有智能电视的,也可以在电视家app免费同步
0
0
今年流行的短发发型女,今年流行的减龄短发发型(今秋流行短发21款)
0
0
"春天在哪里呀春天在哪里"……这些脍炙人口的儿歌陪伴了几代人的成长
0
0
萌宠喵星人略卖萌呆萌可爱gif动图_动态图_表情包下载_soogif
0
0
印尼-长袖巴迪衫/batik
0
0
隆安县怎么京东白条套现 — 【来.电.咨.询.181.5943.0115】【闲.聊.
0
0
nba#jrue holiday#freehdnba球鞋分享##步行者vs凯尔特人##nba东尾靠
0
0
好花年年开,好运连连来
0
0
值得一看的泰剧#推荐好看的泰剧 #泰剧推荐一,《情逢敌手》二,《狐狸
0
0
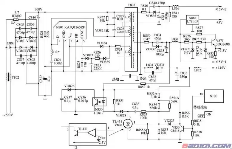
ka5q1265rf组成的开关电源原理与检修(图)_家电维修_数码家电网
0
0
日不落晚霞
0
0