八零图社
首页
最新
热门
排行
首页
最新
热门
排行
自然风光
动漫卡通
美食摄影
科技数码
人物写真
创意设计
壁纸背景
游戏原画
首页
瑞士桌面壁纸
图片详情
遇见瑞士优美的自然风景,风景-回车桌面
0
浏览
0
喜欢
2880x1800
尺寸
2026-03-14 08:40:43
上传
查看原图
下载图片
图片链接
缩略图
原图
外链
专题
瑞士桌面壁纸
相关图片
【wallpaper engine】今日壁纸推荐 瑞士
0
0
那么多人喜欢瑞士这个国家
0
0
瑞士阿尔卑斯山湖泊唯美自然风景桌面壁纸图片下载
0
0
首页 桌面壁纸 风景壁纸 瑞士小镇唯美风景图片电脑壁纸 上一张 下一
0
0
去了瑞士 才明白什么叫随手都是电脑桌面.#创作灵感 #瑞士 - 抖音
0
0
瑞士 lagh da saoseo 雪山 湖泊壁纸
0
0
瑞士秋景
0
0
欧洲有哪些非常值得一去的城堡
0
0
瑞士阿尔卑斯山宁静美丽的村庄风景桌面壁纸下载
0
0
人间天堂——瑞士,风景-回车桌面
0
0
瑞士雪朗峰风景图片桌面壁纸
0
0
瑞士风景摄影图片精选高清宽屏桌面壁纸
0
0
随机推荐
赛尔号 雷伊 圣甲雷鸣
0
0
卡通男孩图片
0
0
法律图片图片
0
0
儿童拉丁舞图片
0
0
手绘 线稿 头像 迪丽热巴 2020年至今不同时期画
0
0
彭于晏 宣传累惨了
0
0
易川
0
0
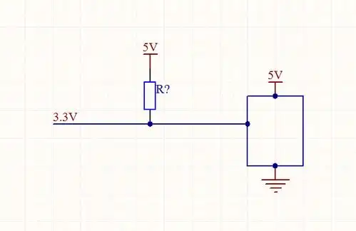
3v的电压升为5v,在电源和升压元件间加一个电阻是什么意思?
0
0
后又和佟丽娅,迪丽热巴,古力娜扎一同被称为"新疆四美",本来是一条
0
0
沙子,沙,堆积,堆
0
0
原创更新后嫦娥偷偷穿上安全裤连钟无艳也加布料了
0
0
海绵宝宝:蟹老板把蟹堡王买了,并且没钱赎回,难过的在车上哭
0
0