八零图社
首页
最新
热门
排行
首页
最新
热门
排行
自然风光
动漫卡通
美食摄影
科技数码
人物写真
创意设计
壁纸背景
游戏原画
首页
民国时期的旗袍照片
图片详情
民国时的旗袍之美,妙龄女子大家闺秀,宋美龄最端庄
0
浏览
0
喜欢
640x790
尺寸
2026-03-13 16:13:55
上传
查看原图
下载图片
图片链接
缩略图
原图
外链
专题
民国时期的旗袍照片
相关图片
民国时期旗袍秀
0
0
喝可乐在民国也是一种摩登生活的标志,在画报中常有旗袍画报美人手拿
0
0
民国时期旗袍秀
0
0
带你了解真实的民国古董旗袍|老照片篇.图源见水印#复古民国风 - 抖音
0
0
民国时期穿着旗袍女子老照片,温婉优雅,美丽不俗气
0
0
民国风一怀旧旗袍秀
0
0
老照片:民国时期穿旗袍的女人们
0
0
民国女士穿旗袍是单穿吗?里面穿了什么?网友:被电视剧带偏多年
0
0
花样的年华_人像_poco摄影,旗袍,民国,美女
0
0
民国旗袍
0
0
民国老照片:美丽迷人的上海小姐,身材凹凸有致的旗袍贵妇!
0
0
民国风一怀旧旗袍秀
0
0
随机推荐
【时代少年团/tnt】21对cp乱炖——你会遇见谁_哔哩哔哩 (゜-゜)つロ
0
0
文艺范女生高清图片怀抱吉他的女孩
0
0
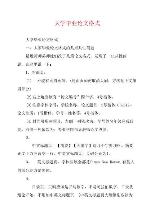
大学毕业论文格式
0
0
中国十大牡丹画家 王一容手绘工笔牡丹图欣赏
0
0
瑶族女青年
0
0
2在线— 微信 —00热0触手伊迪斯0003— 魂器学院「周年庆典·2st
0
0
没有照烧浓油赤酱的感觉,里脊肉不柴,个人觉得比鸡肉更香一些~也可以
0
0
张云龙《民国奇探》被调侃"拿错剧本" 打破以往角色"束缚"
0
0
博君一肖 #王一博肖战 咧嘴笑是会传染的07 - 抖音
0
0
改名 永夜星河>「虞书欣 丁禹兮,7月」◆《流水迢迢》「任嘉伦 李兰迪
0
0
《爱的厘米》佟丽娅术前撒娇,佟大为受宠若惊,你咋了-影视综视频-搜狐
0
0
心形植树节背景素材设计模板素材
0
0