八零图社
首页
最新
热门
排行
首页
最新
热门
排行
自然风光
动漫卡通
美食摄影
科技数码
人物写真
创意设计
壁纸背景
游戏原画
首页
白鹅课文教案
图片详情
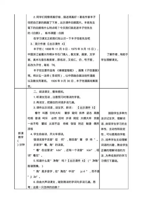
部编人教版四年级语文下册第15课白鹅教案含课后作业设计
0
浏览
0
喜欢
920x1303
尺寸
2026-03-13 17:36:03
上传
查看原图
下载图片
图片链接
缩略图
原图
外链
专题
白鹅课文教案
相关图片
部编版四年级语文下册第15课白鹅优质教案
0
0
白鹅教案
0
0
四年级下册第15课《白鹅》学习笔记.我的教辅书《优翼涂重点》 - 抖音
0
0
四上语文教案|第15课《白鹅》 刚拿到的教案本,来更新啦~ 单元备课
0
0
语文四年级下册白鹅教案doc
0
0
(四年级语文教案)《白鹅》教学设计1.doc 5页
0
0
白鹅教学设计
0
0
部编人教版四年级语文下册第15课白鹅教案含课后作业设计
0
0
项桂云白鹅教学设计
0
0
人教版小学语文《白鹅》教学设计
0
0
13白鹅2
0
0
四语下15.白鹅
0
0
随机推荐
二郎真君97
0
0
画师 ted zhang 科幻角色作品欣赏
0
0
性感无痕一片式聚拢调整型文胸
0
0
海吉雅 通用齿科藻酸盐印模材454g
0
0
郑秀文全新国语专辑
0
0
圆锥圆柱穿插体步骤图.#海豚知道 #原创 #素描 - 抖音
0
0
一直喜欢下雨的样子,每一场雨,就是一个没有结尾的故事,而下一场雨又
0
0
lv购物包
0
0
审判一下真情侣,张云龙和钟楚曦剧宣杂志有cp感吗?
0
0
幼儿身高体重标准2021对照表
0
0
女友视角金硕珍jin
0
0
我只喜欢你 | 赵观潮 | 赵志伟
0
0