八零图社
首页
最新
热门
排行
首页
最新
热门
排行
自然风光
动漫卡通
美食摄影
科技数码
人物写真
创意设计
壁纸背景
游戏原画
首页
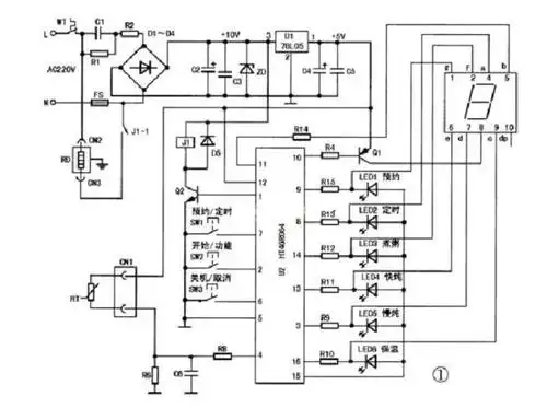
四个档电热锅电路图
图片详情
电压力锅维修(电压力锅维修学习)
0
浏览
0
喜欢
742x404
尺寸
2026-03-14 01:49:08
上传
查看原图
下载图片
图片链接
缩略图
原图
外链
专题
四个档电热锅电路图
相关图片
典型电压力锅电路的识图方法
0
0
自动退出加热状态;当锅内温度升到极限温度或电路发生短路故障时.
0
0
包括锅体,锅座,电热管加热装置和电路控制装置,其电路控制装置中设置
0
0
电炖锅不加热先检查一下其供电电路是否正常.
0
0
电压力锅蛋糕的做法
0
0
ya502电压力锅电路图.jpg
0
0
美的gh401型豪华自动电炖锅
0
0
美的gd150-c型多功能不粘电热锅电路图
0
0
千叶cp-16恒温式多用电热锅电路
0
0
苏泊尔智能电炖锅tg30yc1-60不加热故障快修一例
0
0
千益cqf3b多功能电热锅电路图
0
0
希贵rdk90a型多用电热锅原理图
0
0
随机推荐
王俊凯录蓝台节目时脸上夹41个夹子,杨紫生理期时,还被节目组要求光脚
0
0
【图片9】【顶峰影艺毕业季】清新女神校园拍摄--蜂鸟论坛照片套图
0
0
高考查成绩是否比你预估高了?
0
0
不过将吃鸭子的方法发扬光大离不开经济的发展和文化的培养,在这点上
0
0
马嘉祺到底还是个学渣高考成绩365他能上岸多少人不服
0
0
清新唯美,山水相依,美景如画
0
0
动态壁纸
0
0
大学生个人求职简历封面(82)应聘投稿找工作履历表封面_第1页
0
0
刘邦手刃张良简直太残酷了如果重来你还会选择爱吗
0
0
创作/禁毒漫画/珍爱生命远离毒品/海报4 97所画作品可临摹,请勿抄袭
0
0
有了精简定制版的网易云音乐,终于可以好好听歌了
0
0
王源开始为个人音乐巡演排练了,拿着话筒一脸投入的样子太帅气,他的
0
0