八零图社
首页
最新
热门
排行
首页
最新
热门
排行
自然风光
动漫卡通
美食摄影
科技数码
人物写真
创意设计
壁纸背景
游戏原画
首页
王者荣耀时之恋人
图片详情
王者荣耀丨时之恋人丨520 用他给我的520送他皮肤,不亏不亏,血赚_哔哩
0
浏览
0
喜欢
2467x1540
尺寸
2026-03-14 04:12:33
上传
查看原图
下载图片
图片链接
缩略图
原图
外链
专题
王者荣耀时之恋人
相关图片
王者荣耀时之恋人动画cg:所有等待,只为重逢
0
0
【以闪】王者荣耀孙尚香时之恋人皮肤仿搭配染色
0
0
王者荣耀孙尚香时之恋人图片高清 海报壁纸大全
0
0
王者荣耀大仙,孙尚香新皮肤时之恋人,淡黄的长裙渐变的头发,她来了!
0
0
王者荣耀刘备-时之恋人皮肤限定永久1688点券皮肤或其他1688点券皮肤
0
0
活动 王者荣耀 孙尚香 时之恋人 服装精简版插画壁纸
0
0
王者荣耀:时之恋人海报官宣,满满少女心,他们不再是透明情侣
0
0
王者荣耀:孙尚香"时之恋人"新皮肤值得买吗?性价比并不是很高
0
0
【王者荣耀-时之恋人】为时之恋人动画配音,会是什么样的凄美爱情
0
0
王者荣耀孙尚香时之恋人台词语音王王迷
0
0
【王者荣耀系列插画】孙尚香时之恋人 是孙尚香时之恋人皮肤 - 电绘
0
0
孙尚香新皮肤时之恋人造型亮相 宣传动画形象超唯美 王者荣耀_哔哩
0
0
随机推荐
超萌卡通大象动物简笔画步骤图片大全素材可爱简笔画卡通手绘动物游泳
0
0
【【月中桂花】】 第 9 幅查看大图相机:佳能 eo
0
0
老陈家餐饮加盟
0
0
五芒星阵 boo
0
0
中成年人的无奈,是从叹气开始的
0
0
黑白装饰画花卉
0
0
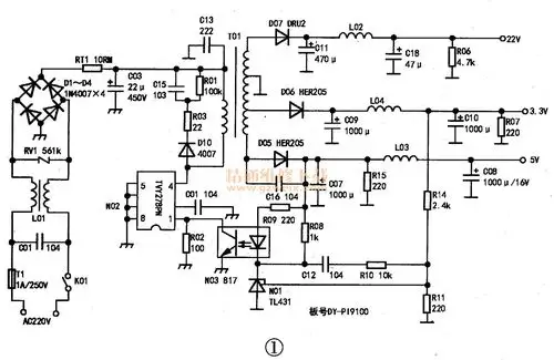
但检查次级取样电路r08~r11,r14,c12和c19都正常,tny278pn外接的c104
0
0
阴阳五行,阴和阳的天空和太阳在星空, 下午和晚上的月亮的标志
0
0
2021年日历--a4打印版
0
0
hui诙木天官赐福花怜同人明灯三千
0
0
暴漫 扎心 哭 心如刀割 伤心 soogif soogif出品
0
0
猪头少年 樱岛麻衣
0
0