八零图社
首页
最新
热门
排行
首页
最新
热门
排行
自然风光
动漫卡通
美食摄影
科技数码
人物写真
创意设计
壁纸背景
游戏原画
首页
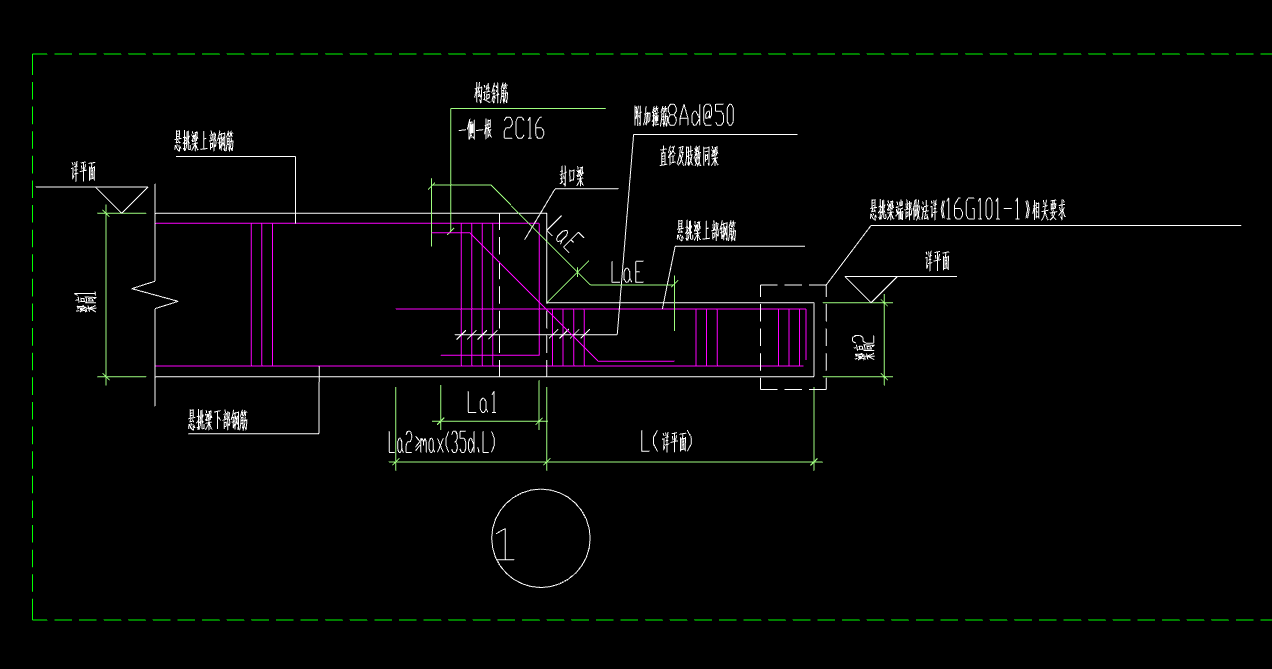
悬挑梁大样图
图片详情
悬挑梁变两个截面这种钢筋怎么布置
0
浏览
0
喜欢
1272x669
尺寸
2026-03-13 08:01:46
上传
查看原图
下载图片
图片链接
缩略图
原图
外链
专题
悬挑梁大样图
相关图片
悬挑梁钢筋原位标注 - 云知
0
0
某悬挑梁大样节点构造详图
0
0
结构说明中有个悬挑梁的做法,那这个悬挑梁该怎么设置呢 求指教
0
0
悬挑梁钢筋图
0
0
悬挑图示.doc 7页
0
0
这个悬挑梁如何定义希望大佬能带图详解
0
0
悬挑梁加固设计节点构造详图cad图纸建筑设计参考资料素材【756】
0
0
纯悬挑梁xl及各类梁的悬挑端配筋构造详图
0
0
[分享]混凝土梁悬挑雨蓬资料下载
0
0
某纯悬挑梁xl配筋节点构造详图
0
0
纯悬挑梁和各类梁的悬挑端配筋构
0
0
纯悬挑梁钢筋节点构造详图
0
0
随机推荐
男生剪着这款发型,才是真的免打理_寸头_头型_短发
0
0
打工人
0
0
小学六年级女生穿校服跳拉丁服装不搭配动作熟练到家
0
0
山海经九婴
0
0
春生秋死的玉米,匆匆忙忙就消亡了.
0
0
中国三人男篮亚洲杯摘铜赵嘉仁赵嘉义发挥出色追平中国队亚洲杯最佳
0
0
表情| 我看你是寡妇叹气——没鸡儿用(沙雕表情)
0
0
演员「徐洁儿」经纪人,明星代言签约
0
0
怎么换热水器的电池?电池怎么都下不下来!求助啊!
0
0
塑封膜a4过塑膜100张a3封塑膜10丝压膜纸照片护卡膜
0
0
我看过半轴
0
0
夏季奥运会多少个比赛项目参加
0
0