八零图社
首页
最新
热门
排行
首页
最新
热门
排行
自然风光
动漫卡通
美食摄影
科技数码
人物写真
创意设计
壁纸背景
游戏原画
首页
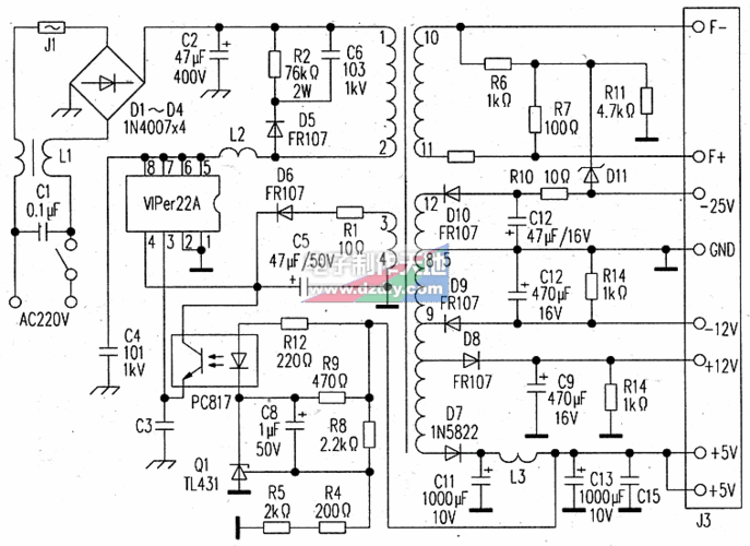
22a电源板芯片电路图
图片详情
viper22a的dvd电源电路图
0
浏览
0
喜欢
758x552
尺寸
2026-03-14 03:32:43
上传
查看原图
下载图片
图片链接
缩略图
原图
外链
专题
22a电源板芯片电路图
相关图片
viper22a万能的小电源芯片
0
0
【供应供应高品质led驱动ic am-22a】图片
0
0
用hd321代换viper22a修复"三星精工dvd-169d"电源图2.jpg
0
0
sm8022a芯片 6w~8w(350ma)led反激电源方案设计文档
0
0
viper22a dvd开关电源电路-----viper22a power supply
0
0
大厂19寸 22寸液晶显示器电源板,高压板原理图
0
0
基于vlper22a的开关直流稳压电源【库ic网(qooic)】
0
0
7脚电源芯片电路图,6脚电源芯片273电路图-图片大观-奇异网
0
0
九阳电磁炉电源芯片ob2226ap用viper12a代换的一种方法
0
0
基于viper22a的led电路中稳压值确定
0
0
sg6105adz电源管理芯片应用图.gif
0
0
夏华ts2580电源芯片爆炸,己经看不见型号了,请问谁有此机的电源电路图
0
0
随机推荐
十二星座q版简笔画75
0
0
儿童填色-kitty猫大全精校版(共40页)_第1页
0
0
企业管理软件开发解决方案_系统管理
0
0
中国传统纹样双凤捧寿
0
0
曝刘亦菲干爹换新宠
0
0
梅艳芳千件珍贵遗物被拍卖 旧爱挚友徒弟思忆梅姐【2】
0
0
梦沉星河|看起来清冷气质的动漫女头
0
0
网红土豪钞票现金有钱花diy满天星花束包装材料创意自制生日礼物
0
0
《妖猫传》美得让你忽视一些瑕疵
0
0
郑号锡#180707 补两张侧脸
0
0
有些爱情不一定要爱有些幸福只需等待歌手冷漠杨小曼
0
0
贺峻霖tina贺好的变身
0
0