八零图社
首页
最新
热门
排行
首页
最新
热门
排行
自然风光
动漫卡通
美食摄影
科技数码
人物写真
创意设计
壁纸背景
游戏原画
首页
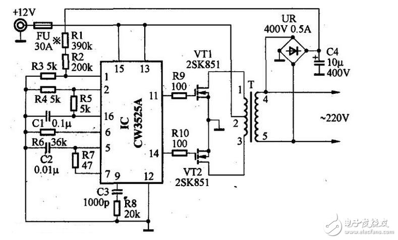
12v高频逆变器电路图
图片详情
一款常见车载逆变器电路及原理
0
浏览
0
喜欢
789x476
尺寸
2026-03-13 09:25:02
上传
查看原图
下载图片
图片链接
缩略图
原图
外链
专题
12v高频逆变器电路图
相关图片
12v转交流110v 200w逆变器原理图.doc
0
0
12v逆变器电路图
0
0
逆变器电路
0
0
逆变器电路图大全之二
0
0
逆变电源电路大全(电鱼机)
0
0
自激推挽逆变器原理-电子电路图,电子技术资料网站
0
0
逆变器的电路图和注意事项
0
0
1000w正弦波逆变器直流12v转交流220v电路图
0
0
常见的逆变器电路图
0
0
车载电源逆变器电路原理图
0
0
逆变器电路15
0
0
自动稳压的逆变器电路图
0
0
随机推荐
稀有高级ins风微信情头大全_情侣头像_美头网
0
0
网红壁纸抖音女高清小姐姐优雅气质-美女壁纸 - 壁纸家
0
0
桃花好漂亮呀
0
0
70后女人必备95高贵优雅微信头像95 70后的姐姐们,你们是不是也在
0
0
手持狙击枪的美少女战士,图片,壁纸,动漫-桌酷
0
0
素描静物单体西红柿同学们又爱又恨的西红柿希望对正在为画水果烦恼的
0
0
靠自己的努力自己不依附任何人
0
0
崴脚
0
0
【品逸轩史上最优美的轻音乐1图片】高清图_外观图_细节图-当当网
0
0
你是我的春天曝新版海报众星演绎动人故事
0
0
林俊杰和自己对话# from m.e. to myself. 来自林俊杰资讯台 - 微博
0
0
豪华金色背景3d渲染土豪金绸缎高清图片素材
0
0