八零图社
首页
最新
热门
排行
首页
最新
热门
排行
自然风光
动漫卡通
美食摄影
科技数码
人物写真
创意设计
壁纸背景
游戏原画
首页
220v转12v电路图
图片详情
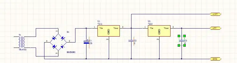
简单的220v转12v电路图是什么样的 该用什么原器件,该要多大的
0
浏览
0
喜欢
600x383
尺寸
2026-03-13 09:01:05
上传
查看原图
下载图片
图片链接
缩略图
原图
外链
专题
220v转12v电路图
相关图片
12v转220v逆变器电路图的原理介绍
0
0
直流12v转5v电路图
0
0
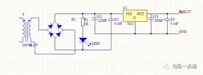
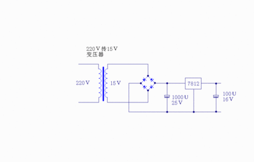
220v转12v直流稳压电压电源电路图
0
0
12v直流电逆变220v交流电电路图
0
0
把220v转12v的电源的电路图怎么画
0
0
12v输入转220v输出的逆变电源电路
0
0
输入220v 输出直流12v 4.3a以上的电路图
0
0
100w简易12v转220v逆变器电路图(含pcb图)
0
0
12v转交流220v逆变器工作原理及diy制作
0
0
220v变12v电源电路图
0
0
简易220v转12v开关电源电路图
0
0
在不用变压器的情况下,如何将220v交流电变成12v直流电?
0
0
随机推荐
漂亮的山水简笔画
0
0
进击的巨人海量新截图集体围剿女巨人
0
0
张俪真是尤物身材穿白色开衩连衣裙肤白貌美太撩人
0
0
郑伊健蒙嘉慧婚纱照曝光(图)
0
0
郭冬临哪年开始上了春晚(郭冬临20次登春晚)
0
0
蒋勤勤和赵文卓歌曲,蒋勤勤和赵文卓歌曲对比
0
0
logo设计高级感创意英文26字母
0
0
暴漫匪徒微信qq表情包(金馆长张学友)-九蛙工具箱
0
0
女孩穿上母亲80年代的嫁衣,拍摄一张结婚照
0
0
简单扎长发 学生长发怎么扎好看 几种扎发让你秒变女神
0
0
娱乐 综艺 > 蒙面唱将谭晶朋友圈太牛了 昨晚,《蒙面唱将猜猜猜》
0
0
板式画册书籍排版
0
0