八零图社
首页
最新
热门
排行
首页
最新
热门
排行
自然风光
动漫卡通
美食摄影
科技数码
人物写真
创意设计
壁纸背景
游戏原画
首页
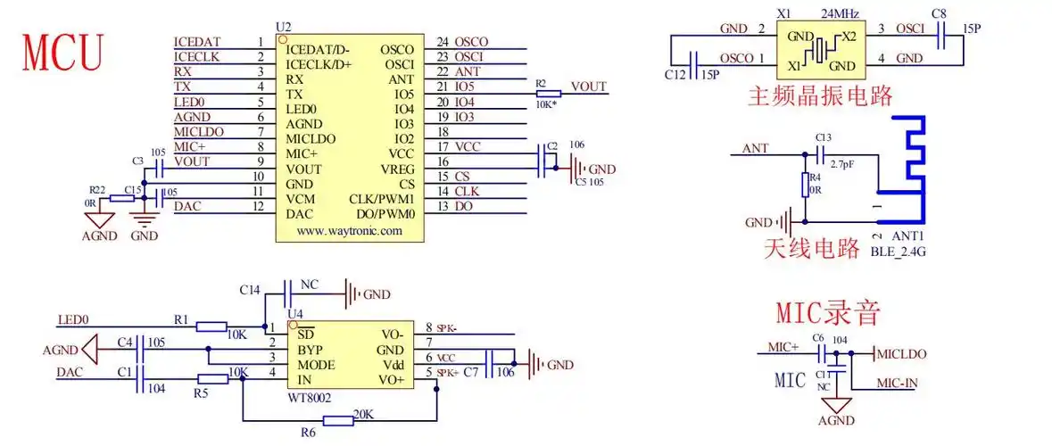
对讲机耳机线路图
图片详情
对讲机耳机接线图介绍
0
浏览
0
喜欢
384x480
尺寸
2026-03-13 19:50:19
上传
查看原图
下载图片
图片链接
缩略图
原图
外链
专题
对讲机耳机线路图
相关图片
1线控入耳式耳机大推荐
0
0
浓妆淡抹总相宜修复一个水果断线耳机
0
0
walkie talkies对讲机粗布线耳机大部份对讲机通用_航佳电子_义乌购
0
0
无线对讲机接线
0
0
简易对讲机电路图
0
0
求对讲机耳机线路图
0
0
高性能对讲机电路图
0
0
wtk6900h语音识别单芯片实现智能语音识别蓝牙耳机方案设计
0
0
魔音线控耳机电路接线图
0
0
蓝牙耳机ac6983d原理图
0
0
诺基亚耳机接线图
0
0
单片集成电路对讲机电路图
0
0
随机推荐
聊天搞笑动图表情包
0
0
全球公认的10位最美女星,中国上榜三位!看看有你的女神吗?
0
0
极简风社交app个人中心界面
0
0
p>白蛾蜡蝉与堆蜡粉蚧皆属同翅目,前者为蛾蜡蝉科,后者为粉蚧科,主要
0
0
曾姓人口770万,这12张姓氏头像制作,有没有符合你口味呢?
0
0
青春派电影董子健高考
0
0
真人恩爱kiss情头我的心都碎成二维码了可扫出来还是我爱你_情侣头像
0
0
风暴追逐者抓拍暴怒龙卷风撼人心魄
0
0
高档菜谱菜单设计
0
0
背影女头 自调/甜似洝洝入梦
0
0
放学回家做好这两件事,比补课强100倍
0
0
b站第9部3亿播放量日漫出现蜘蛛也能当老婆确实很可爱
0
0