八零图社
首页
最新
热门
排行
首页
最新
热门
排行
自然风光
动漫卡通
美食摄影
科技数码
人物写真
创意设计
壁纸背景
游戏原画
首页
五鬼运财图片壁纸
图片详情
五鬼运财
0
浏览
0
喜欢
1280x768
尺寸
2026-03-12 06:58:03
上传
查看原图
下载图片
图片链接
缩略图
原图
外链
专题
五鬼运财图片壁纸
相关图片
五鬼运财
0
0
五鬼运财的来历你知道吗?早在汉朝时期就有记载,施法要求极高
0
0
五鬼运财这种事情到底存不存在?
0
0
五鬼运财符
0
0
d153五鬼运财咒大
0
0
传说五鬼运财符几天起效果,真的灵验吗?
0
0
充满神秘力量的道教五鬼运财符
0
0
原创插画五鬼运财
0
0
十八渡漫画之五鬼运财.
0
0
民间五鬼运财为什么要加钟馗 - 直播好站
0
0
符贴贴纸转运旺桃花 五鬼运财贴
0
0
五鬼运财驱邪镇宅灵符玄关
0
0
随机推荐
北京时间11月7日上午,著名演员刘德华最新消息!
0
0
七海千秋穿泳衣真的很好看呢(口水)【弹丸论破2 ep-14】
0
0
95版《神雕侠侣》罕见花絮,虽被骂粗制滥造但终究成为经典!
0
0
麦长青 最佳优熊 男配角 - 逍遥世界--空城 - 逍遥世界-空城
0
0
9812月份代表花93 一月梅花 花语:坚强,忠贞,高雅 二月杏花 花语
0
0
彩色卡通无奋斗不青春手写字
0
0
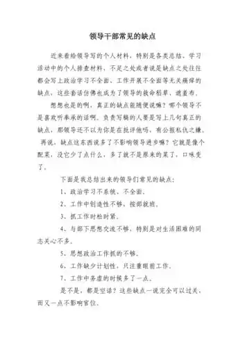
领导干部常见的缺点
0
0
幼儿问好方式 图片 幼儿环创 幼儿问好方式 黑白77彩色图片 均为单
0
0
医生护士简历模板6doc
0
0
bigbang top
0
0
【混合工具】ai中一些小工具在海报设计中的实战应用_美美的课-站酷
0
0
背景图片淡雅(背景图片简约)-柠檬ai自媒体
0
0