八零图社
首页
最新
热门
排行
首页
最新
热门
排行
自然风光
动漫卡通
美食摄影
科技数码
人物写真
创意设计
壁纸背景
游戏原画
首页
向往的生活绘画
图片详情
向往的生活插画合集一
0
浏览
0
喜欢
1280x1792
尺寸
2026-03-12 12:17:18
上传
查看原图
下载图片
图片链接
缩略图
原图
外链
专题
向往的生活绘画
相关图片
插画欣赏 越长大越向往的田园生活
0
0
ipad画画向往的生活步骤图procreate
0
0
四幅小画,画我向往的生活~#procreate绘画 #我的 - 抖音
0
0
向往的生活
0
0
向往的生活 清新田园风水彩画入门
0
0
画一个向往的生活
0
0
向往的生活插画合集二
0
0
向往的生活儿童创意作品 - 元艺考
0
0
毕加索 梵高?河南农民画里有你"向往的生活"
0
0
小漫画-向往的生活
0
0
治愈系插画向往的生活
0
0
向往的生活绘画过程分享
0
0
随机推荐
棉麻连衣裙短裙夏天女 开叉系带休闲宽松连身裙 2015新款时尚女装
0
0
第二十条新浪扫楼##六公主镜头下的刘耀文##刘耀文 这边哈喽一下谋哌
0
0
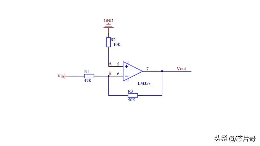
负相比例放大电路按照运算放大器的原理,同样的计算过程,可以计算出
0
0
a1_ml280螺旋中间钻头_04.dwg
0
0
盘点五位颜值美身材辣的女明星,杨幂,张雨绮,热巴上榜_林志玲_水平
0
0
《大风吹》王赫野
0
0
妈妈简笔画全身简单漂亮妈妈简笔画步骤图彩色
0
0
激情的同学妈妈
0
0
《爱我中华》(合唱谱) -合唱曲谱- 曲谱 简谱 歌谱 琴谱 总谱 音乐
0
0
最近胖了不少的鲁豫身材超有料,腰间六千块的腰带有点抢眼
0
0
162 - 游戏单体建筑-600多张游戏场景与建筑原画设计图打包 原画参考
0
0
【女生头像】【古风头像】【自截头像】【汉服】 吧唧哦啦
0
0